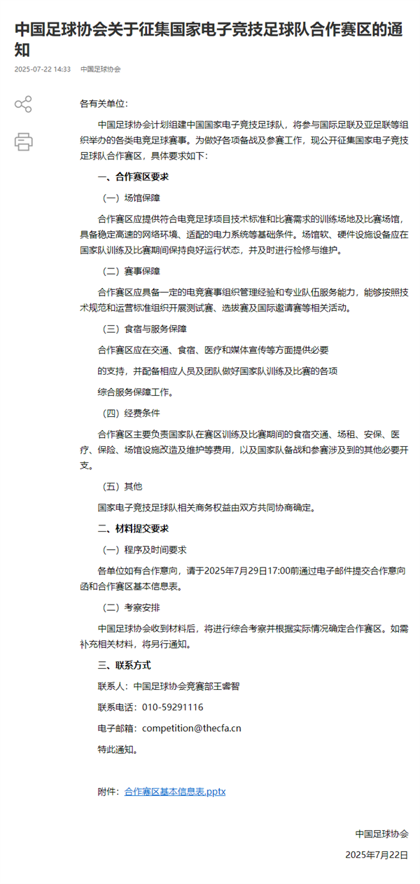
快科技7月22日消息,今天,中国足协网站发布《关于征集国家电子竞技足球队合作赛区的通知 》。其中提到,中国足球协会计划组建中国国家电子竞技足球队,将参与国际足联及亚足联等组织举办的各类电竞足球赛事。

打游戏能赢吗 中国足协将组建国家电子竞技足球队
通知显示,合作赛区要求主要有四点:
场馆保障:合作赛区应提供符合电竞足球项目技术标准和比赛需求的训练场地及比赛场馆,具备稳定高速的网络环境、适配的电力系统等基础条件。场馆软、硬件设施设备应在国家队训练及比赛期间保持良好运行状态,并及时进行检修与维护。
经费条件:合作赛区主要负责国家队在赛区训练及比赛期间的食宿交通、场租、安保、医疗、保险、场馆设施改造及维护等费用,以及国家队备战和参赛涉及到的其他必要开支。
其他:国家电子竞技足球队相关商务权益由双方共同协商确定。

打游戏能赢吗 中国足协将组建国家电子竞技足球队
【本文结束】出处:快科技
- 本文固定链接: http://www.x86android.com/articles/63016.html
- 转载请注明: zhiyongz 于 安卓中文站 发表
《本文》有 0 条评论