自己用了 34 年的招牌,现在也正卖得好好的产品,别人重新开个厂,就把你的牌子拿走卖了,还说他家才是正版。结果,你还毫无办法,对方甚至还要反过来告你侵权了。
你见过有这样的事吗?
这说的不是别人,正是咱们中国人从小喝到大的汇源果汁~

你喝了34年的汇源 可能要变山寨货了
以后你在超市货架上,有可能会看到两个汇源果汁。
这到底咋回事呢?让差评君给你简单唠唠,搬好小板凳,拿到小瓜子,绝对比春晚精彩。
简单来说,故事的起因是汇源前两年破产了,至于为啥破产了,咱们后面再说。
为了活下去,就得找人接盘重组。这个时候一个叫文盛资产的角色出现了,是一家专门做不良资产资产处置的公司,主要就是低价收尸,再包装倒卖。下面咱们称为文盛汇。
当时文盛汇带着 16 亿,收购了北京汇源公司 60+10% 的股份。大家以为是强强联手,汇源这下稳了,可以重新出发了。
结果,双方却在去年彻底撕破脸,天天在大众和股民面前斗得不可开交。
这一次是文盛汇带着汇源的牌子,出去自立门户、另立朝廷了。重新找了一家新的代工厂,用他们的产线和原料生产汇源果汁,号称品牌百分百换新。

你喝了34年的汇源 可能要变山寨货了
汇源彻底傻眼了,赶紧连发两条推文辟谣。
说那家公司生产的“ 非我族类 ”产品,统统为假货。只有汇源果园里的果子和汇源的产线,加工出来的才是真汇源。
还高调宣布,要熹妃回宫,重新接管汇源品牌。

你喝了34年的汇源 可能要变山寨货了
我知道,这事听着很离谱。但整个 2025 年,汇源和文盛汇都是这么过来的,隔一两个月就拉一坨大的。
桩桩件件,精彩程度早已超过 90% 国产职场宫斗剧了。
包括但不限于:
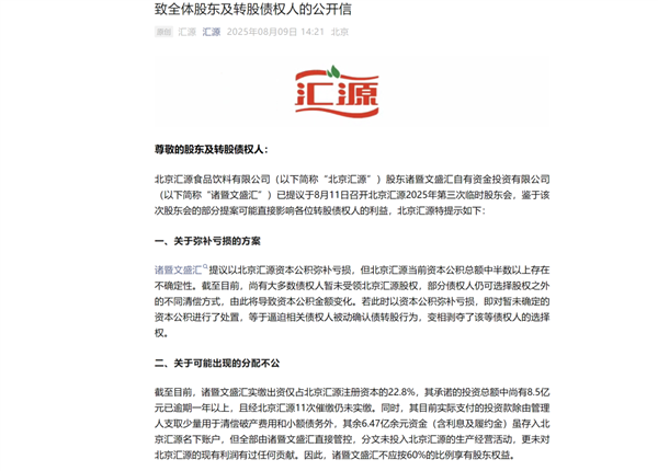
1、文盛汇私自召开股东会,并强制关闭汇源方监事的麦克风
2、汇源发公开信宣战,号召全体股东抵制文盛汇
3、汇源祭出大招,直接使用法律武器把最大股东告上法庭
4、文盛汇釜底抽薪,私印汇源的公章,试图撤掉起诉。并疑似挂失对方营业执照和公章

你喝了34年的汇源 可能要变山寨货了
那么两边到底为什么会闹到这个程度呢?
因为文盛汇那笔 16 亿其实压根就没来。
据汇源的说法,当年双方约定的是三年分期付款。会在 2022-2024 年分别投入 7.5 亿元、3.8 亿元、4.7 亿元。
结果,除了第一笔钱,后面的文盛汇全赖掉了,一直拖到现在都没交。
不仅如此,本来说好了收购的钱大部分都用来给汇源经营使用。结果实际上 7.5 亿归文盛汇自己管,汇源根本用不了。
折腾了三年,最后汇源发现还是烧的自己的钱在死撑。

你喝了34年的汇源 可能要变山寨货了
文盛汇反而还差点倒赚了一笔。
宣布注资后,马上就给手里的一部分股份,找好了买家——国中水务。从对方口袋里,拿到了 9.3 亿。到头来,自己还倒赚了 9.3-7.5 =1.8 亿的股权转让溢价。

你喝了34年的汇源 可能要变山寨货了
不过,就在舆论一边倒的时候,文盛汇这边也跳出来有话说了。
他们也甩了猛料,说自己入场收购之后,发现公司有高管一直在偷偷给另一家公司汇钱。
收钱的公司不是别人,正是原来的老板、手握着汇源绝大部分产线和果园的汇源集团。
前前后后已经转了数亿的预付款,被人发现之后,还铤而走险,悄摸汇了上亿。据蓝鲸新闻采访得到的数额,大约是近 6 亿元。
最后,文盛汇一查账,发现除了股东增值款账户外,之前公司原有的数亿资金全部挪用完了。。。

你喝了34年的汇源 可能要变山寨货了

你喝了34年的汇源 可能要变山寨货了
不过,到底真相如何,咱们只能坐等吃瓜了。现在已经立案,文盛汇的股权也已经被冻结,就看最新的调查进展了。差评君看完这一出大戏,最大的感受是:
为什么汇源一个好好的国民品牌,会混成现在这样?
从当年的国民果汁,创香港最大 IPO 记录,到现在退市、破产,创始人成了老赖,汇源的负债一度高达—— 124.67 亿。
让这么一个庞然大物倒下,背后的原因一定是非常复杂的。
做出 100% 果汁这个王牌产品之后,汇源就陷入了一个折腾的怪圈。
今天看红牛火了,就搞个功能饮料;明天看 RIO 卖的不错,就跟风做鸡尾酒;后天觉得普洱茶有搞头,又跑去卖茶。
甚至卖过很小众冰糖葫芦汁。。。

你喝了34年的汇源 可能要变山寨货了
等汇源反应过来的时候,果汁市场已经从“ 真果粒添加 ”打到 NFC( 非浓缩还原 )大战了。到了现在,连 NFC 都卷不动了,出现了风味更好的 HPP 超高压冷杀菌技术,像盒马的红心苹果汁、山姆的青柠汁。汇源虽然也跟风出过像常温 NFC 果汁、0 糖系列果汁等等,但始终无法复刻当年的成功。一方面跟进速度比农夫山泉慢,汇源的 NFC 上线的时候,农夫山泉早就借着 G20 峰会背书,遍布全国便利店了。而且,汇源的包装也相对保守、传统,还是老款的纸盒和字体,不讨年轻人喜欢。相比起来,别家都搞得花里胡哨。尤其是农夫山泉,直接把 NFC 做成大 logo。应该不止差评君一个人,曾经以为 NFC 是农夫山泉橙汁的品牌名吧。。。左边是汇源 NFC 果汁,右边是农夫山泉 NFC 果汁

你喝了34年的汇源 可能要变山寨货了
而且,汇源最核心畅销的 1-2.5 L 大包装,一次性喝不完,一般只有聚餐、过年串门的时候才会买。所以只能进入传统大型商超,很难放到便利店这些接近年轻人的渠道卖。

你喝了34年的汇源 可能要变山寨货了
后面果汁赛道越来越拥挤之后,同行们都开始拓宽赛道,找新的爆款。农夫山泉做出了炭仌系列咖啡、茶π,统一有海之言、小茗同学。只有汇源还在各种 NFC 果汁硬刚,NFC 出了白桦汁、沙棘汁,甚至还想出了香菜汁这种阴间配方。但不管怎么折腾,20 多年了,汇源始终没有找到第二个能抗销量的拳头产品。

你喝了34年的汇源 可能要变山寨货了
另一方面,也是更重要的原因。汇源的销售网络管理混乱,货铺不出去。早期靠央视广告一炮而红之后,汇源基本没有竞争对手,也完全不愁卖。这导致它的销售体系非常薄弱。管理起来也是想一出是一出。一下搞总部制,一下又搞专卖店,一下又学市场承包,让员工做经销商。再加上,2008 年,和可口可乐聊收购的时候,汇源自废武功,砍掉了 16 年搭建的销售系统。
销售人员由近 4000 人压缩至 1000 人,遍布 21 个省份的销售网络近乎瘫痪。全被农夫山泉、统一这些竞争对手捡漏了。有不少经销商都抱怨过汇源的供货混乱,返点优惠比不过其他品牌。而统一、康师傅都更完善严格的考核和提成。这种粗放模式对早年来说还有用,但现在竞争力不够强,销售又不给力,直接导致汇源的新产品没人卖了。从当年的单独货柜,慢慢降级到不显眼的下层区域。甚至从便利店的冷柜里被彻底除名了。

你喝了34年的汇源 可能要变山寨货了
但如果只是比别人慢一拍,那也只是业绩下滑、利润缩水。真正把汇源拖垮的,是朱新礼对于农业资产的执念。在他掌舵的那些年,汇源不是在砸钱建厂,就是在筹钱建厂的路上。他们在全国前前后后建了 140 多个经营实体,有 1000 多万亩的水果基地。作为对比,农夫山泉大概就 20 万亩。再加上 140 多条产线,汇源的硬件实力其实强得离谱。但重投入的结果就是,卖不动货之后,全成了累赘。在 2010 年前后,就有六七成产能完全是闲置的。
这也是最让人唏嘘的。
当年重金买入的高标准产线,最后要么就是卖掉还债,要么只能拿去给别人做代工了。比如汇源其实是元气森林的代工。

你喝了34年的汇源 可能要变山寨货了
其实直到现在,依然还有很多人在过年的时候,必须抱上一箱汇源。当年辛吉飞那句“ 没有科技与狠活 ”的肯定,直接让汇源翻红,也证明了汇源在产品力上依然能打。有品牌,有原料,有产能,有技术,但就是没有了未来。尤其是这次好不容易等来的重组,最后又是一地鸡毛收场。任谁心里都会不是滋味。如今明明车子在悬崖边摇摇欲坠,车上的两拨人却还在为了争夺方向盘,打得头破血流。在资本无休止的拉扯里,这块招牌在国民心中的印象,只怕会越来越模糊。
- 本文固定链接: http://www.x86android.com/articles/66592.html
- 转载请注明: zhiyongz 于 安卓中文站 发表
《本文》有 0 条评论